服务创造价值、存在造就未来
大米深加工是以大米、糙米、碎米、米糠、稻胚、稻壳等为原料,采用物理、化学、生物等技术,特别是生物工程、高压、微波、低温、超微粉碎、分子蒸馏、膜技术、超临界萃取等高新技术的应用,生产出了米制品、食品和深加工制品两大类。大米深加工涉及米粉类、米糕类、粽类、汤团类、酒、醋类、方便米饭、方便粥、婴儿食品等众多产品。

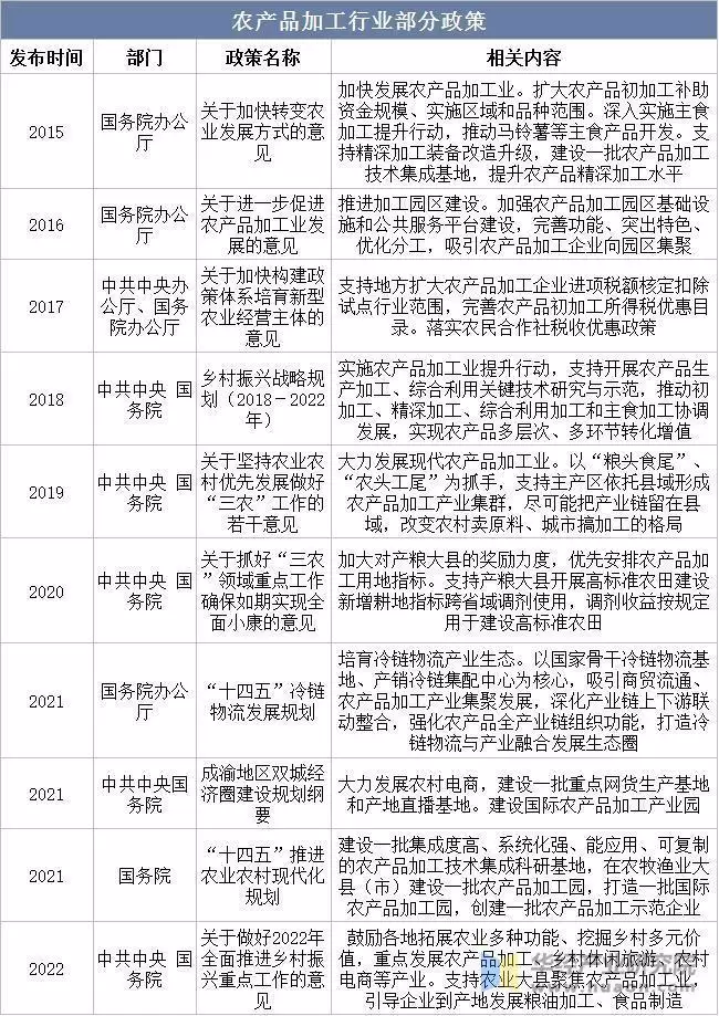
资料来源:公开资料,华经产业研究院整理
在国外,随着当代生物工程技术、超微技术、挤压技术、自动化过程控制技术、膜分离技术、超临界萃取技术、高效分离技术、高压技术、微波技术、低温和分子蒸馏等高新技术稻米资源得到有效利用和巨大附加值,美国、日本等发达国家稻米深加工产业发展迅速。

资料来源:公开资料,华经产业研究院整理
本文节选自华经产业研究院发布的《2022年中国大米深加工行业市场规模、细分产品结构以及供需情况分析「图」》,如需获取全文内容,可进入华经情报网搜索查看。
农产品加工是农产品由生产领域进入消费领域的一个重要环节,已成为农业现代化的支撑力量和国民经济的重要产业,对促进农业提质增效、农民就业增收和农村一二三产业融合发展,对提高人民群众生活质量和健康水平、保持经济平稳较快增长发挥了十分重要的作用。近年来国家出台了一系列政策支持农产品加工业的发展,为大米深加工行业的发展提供了良好的政策环境。

资料来源:公开资料,华经产业研究院整理
华经产业研究院为助力企业、科研、投资机构等单位了解大米深加工行业发展态势及未来趋势,特重磅推出《2025-2031年中国大米深加工行业市场深度研究及投资规划建议报告》,本报告由华经产业研究院研究团队对大米深加工行业进行多年跟踪研究,使用桌面研究与定量调查、定性分析相结合的方式,全面解读大米深加工行业市场发展现状、上下游产业、竞争格局及重点企业等相关因素;科学运用研究模型,多维度对行业投资风险进行评估后精心研究编制。

报告目录:
第一部分 产业发展环境
第一章 大米深加工行业概论
第一节 大米相关概念
一、大米简介
二、分类
三、质量指标
四、作用
五、中国大米行业特征与行业重要性
第二节 大米深加工行业概念
一、大米深加工行业定义
二、中国大米深加工行业特征与行业重要性
第二章 2024年中国大米深加工行业发展环境
第一节 2024年中国大米深加工行业经济环境分析
第二节 2024年中国大米深加工行业政策环境分析
一、管理体制
二、行业政策和解读
三、行业规划
四、贸易政策
五、相关行业标准分析
第三节 2024年中国大米深加工行业发展社会环境分析
一、人口环境
二、文化和教育环境
三、卫生、医疗环境
四、城镇化率
第四节 2024年中国大米深加工行业技术环境
一、生产流程
二、生产工艺
三、育种技术、种植技术、加工技术
第三章 中国大米深加工行业产业链分析
第一节 中国大米深加工行业产业链
一、产业链结构
二、与上下游行业之间的关联性
第二节 上游行业分析
一、上游行业发展现状
二、上游行业发展趋势
三、上游行业对中国大米深加工行业的影响
第三节 下游行业分析
一、下游行业发展现状
二、下游行业发展趋势
三、下游行业对中国大米深加工行业的影响
第四章 2024年中国大米深加工行业发展现状分析
第一节 中国大米深加工行业发展状况分析
一、中国大米深加工行业发展阶段
二、中国大米深加工行业发展总体概况
三、中国大米深加工行业发展特点分析
第二节 2024年中国大米深加工行业发展现状
第三节 2024年中国大米深加工行业发展分析
第四节 中国大米深加工行业难题及发展对策
一、中国大米深加工行业主要问题
二、中国大米深加工行业发展的制约因素
三、我国大米深加工业发展思路及主要措施
四、国内中国大米深加工行业发展建议
第五章 2020-2024年中国大米深加工所属行业整体运行指标分析
第一节 2020-2024年中国大米深加工所属行业总体规模分析
一、企业数量结构分析
二、人员规模状况分析
三、行业资产规模分析
第二节 2020-2024年中国大米深加工所属行业经营情况
一、盈利能力
二、偿债能力
三、运营能力
四、发展能力
第六章 2020-2024年中国大米深加工所属行业市场供需分析
第一节 2020-2024年中国大米深加工所属行业市场现状分析
一、中国大米深加工行业总产值
二、中国大米深加工行业销售产值
第二节 2020-2024年中国大米深加工所属行业供给分析
一、2020-2024年中国大米深加工行业产能
二、2020-2024年中国大米深加工行业产量
第三节 2020-2024年中国大米深加工所属行业需求分析
一、中国大米深加工行业需求影响因素分析
二、2020-2024年中国大米深加工行业销售量分析
三、中国大米深加工行业需求特点
第四节 2024年中国大米深加工所属行业价格分析
一、2024年中国大米深加工行业价格走势
二、2024年中国大米深加工行业价格影响因素
第七章 2020-2024年中国大米深加工所属行业贸易分析
第一节 2020-2024年中国大米深加工所属行业贸易总况
第二节 2020-2024年中国大米深加工所属行业进口市场分析
一、2020-2024年中国大米深加工行业进口总量
二、2020-2024年中国大米深加工行业进口金额
三、2020-2024年中国大米深加工行业进口构成
第三节 2020-2024年中国大米深加工所属行业出口市场分析
一、2020-2024年中国大米深加工行业出口总量
二、2020-2024年中国大米深加工行业出口金额
第八章 2024年中国大米深加工行业竞争分析
第一节 2024年中国大米深加工行业竞争现状分析
一、SWOT
二、市场竞争程度
第二节 2024年中国大米深加工行业竞争格局
一、市场集中度
二、区域集中度
三、企业集中度
第三节 中国大米深加工行业竞争策略
一、中国大米深加工行业提升竞争力对策
二、中国大米深加工企业TOP50
三、大米加工企业提升竞争力的策略
第九章 中国大米深加工行业竞争分析
第一节 重点大米生产商经营分析
一、黑龙江省北大荒米业集团有限公司
1、企业概况
2、竞争优势
3、企业经营情况
4、发展战略/规划
5、发展最新动态
二、湖南金健米业股份有限公司
1、企业概况
2、竞争优势
3、企业经营情况
4、发展战略/规划
5、发展最新动态
三、中粮集团有限公司
1、企业概况
2、竞争优势
3、企业经营情况
4、发展战略/规划
5、发展最新动态
四、江西省粮油集团有限公司
1、企业概况
2、竞争优势
3、企业经营情况
4、发展战略/规划
5、发展最新动态
第二节 中国大米深加工行业企业经营分析
一、江苏省农垦米业集团有限公司
1、企业概况
2、竞争优势
3、企业经营情况
4、发展战略/规划
5、发展最新动态
二、益海嘉里金龙鱼粮油食品股份有限公司
1、企业概况
2、竞争优势
3、企业经营情况
4、发展战略/规划
5、发展最新动态
三、湖北国宝桥米有限公司
1、企业概况
2、竞争优势
3、企业经营情况
4、发展战略/规划
5、发展最新动态
四、福娃集团有限公司
1、企业概况
2、竞争优势
3、企业经营情况
4、发展战略/规划
5、发展最新动态
五、上海良友(集团)有限公司
1、企业概况
2、竞争优势
3、企业经营情况
4、发展战略/规划
5、发展最新动态
第十章 2024年中国大米深加工产品市场分析
第一节 中国大米深加工产品用户认知程度
一、消费者对大米深加工产品的基本认知
二、不同消费者对大米深加工产品的认知差异
第二节 消费者对大米深加工产品的接受度
一、蒸谷米
二、糕点
三、米酒
四、方便粥
五、婴儿食品
第三节 消费者对大米深加工产品关注因素
一、安全
二、功能
三、价格
四、外观
五、服务
第四节 消费者对大米深加工产品购买渠道分析
第五节 消费者对大米深加工产品品牌偏好分析
第六节 消费者对大米深加工产品的预期
一、接受度
二、产品偏好
三、购买渠道
四、关注因素
第十一章 2025-2031年中国大米深加工行业发展趋势
第一节 2025-2031年中国大米深加工行业发展趋势分析
一、2025-2031年大米政策趋势预判
1、行业政策
2、贸易政策
二、2025-2031年大米技术发展方向分析
1、育种技术
2、种植技术
3、加工技术
三、2025-2031年中国大米深加工行业前景分析
四、2025-2031年中国大米深加工行业发展趋势
第二节 2025-2031年中国大米深加工行业市场预测
一、2025-2031年中国大米深加工行业供给预测
二、2025-2031年中国大米深加工行业需求预测
三、2025-2031年中国大米深加工所属行业进出口预测
第三节 2025-2031年中国大米深加工行业市场财务数据预测
一、市场规模
二、利润总额
三、工业总产值
第四节 2025-2031年中国大米深加工行业竞争格局预测
第十二章 2025-2031年中国大米深加工行业投资预测
第一节 中国大米深加工行业商业模式
一、中国大米深加工行业商业模式
三、电子商务模式
第二节 2024年中国大米深加工行业投资分析
第三节 2025-2031年中国大米深加工行业投资机会
第四节 2025-2031年中国大米深加工行业投资风险
第五节 中国大米深加工行业区域投资策略
一、中国大米深加工行业投资潜力
二、中国大米深加工行业投资切入点
三、中国大米深加工行业投资方式
第十三章 结论和建议
第一节 中国大米深加工行业研究结论
第二节 中国大米深加工行业投资建议